DIY焊台,大多都是买现成的套件装的,没什么DIY的意义
这几天没事自己画了块板,过几天PCB到了自己弄个试试。
下面上原理图:

这个是自己画好的原理图,单片机用STC的,由于本人不喜欢太小的元件,
所以用了SKDIP28的单片机,

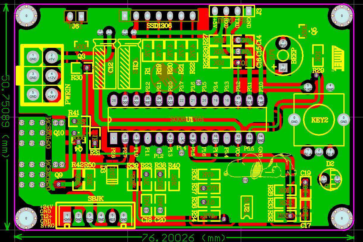
这个是画好的板图,由于航空插头太贵,所以用了普通的SIP插座,这种的
很便宜,如果怕接触不好可以直接焊线,由于很多T12焊台在焊接大焊点时
不给力所以我设计成了双MOS管,加粗的供电线。很多焊台在焊大焊点时不
给力,原因是由于手柄线损和PCB走线损耗造成的,在焊接大焊点时,有时
需要4-5A的电流,但由于手柄和PCB走线太细,造成电源功率虽然足够,
但就是感觉肉肉的不给力,这是由于一大块功率都损耗在手柄线太细和PCB
走线太细上面了,手柄焊接焊点,根本得不到全功率,目前市面上的很多焊
台控制板,由于做的太小,根本不可能布太粗的线,为了节省成本,还卖的
死贵,程序设计的再好也不给力。在这块我改变了这种做法,把控制板设计
的大很多,50*76MM的板看起来不是很傻又够看,电流还可以做足。这样可
给烙铁芯足够的瞬时电流,保证焊接大焊点的力度。
PCB发去打样还没回来,等回来再发焊接和调试过程。
这个是焊台配套的开关电源板原理图,也已发去打样了

下面是焊台电源PCB板图:

焊台板和电源都是自己造的,这才叫DIY,而不是像论坛里别的贴子,所谓的DIY
只是让你买他的套件一连线就成了,那种DIY个毛线,买一百套你什么都学不会。
今天PCB到手,开始焊板,大家稍等啊…………
这个是PCB反面

这个是PCB正面





















