大家好,我是李工,希望大家多多支持我。
今天给大家分享一下关于电感的知识,主要是关于电感的作用以及电感的工作原理。
什么是电感?
电感是一种由线圈组成的无源电气元件,是用于滤波、定时、电力电子应用的两端元件,属于一种储能元件,可以把电能转换成磁能并储能起来。常用字母“L”表示。
在实际中,电感的种类繁多,分类方式也多种多样,这里就不具体讲了。

电感电路图
电感的工作原理
电感就是将导线绕制成线圈形状,当电流流过时,在线圈(电感)两端就会形成较强的磁场。由于电磁感应的作用,会对电流的变化起阻碍作用。
因此,电感对直流呈现很小的电阻(近似于短路),对交流呈现的阻抗较高,其阻值的大小与所通过交流信号的频率有关。
同一电感元件,通过交流电流的频率越高,呈现的阻值越大。

电感原理图
电感的两个重要特性
1、电感对直流呈现很小的电阻(近似于短路),对交流呈现的阻抗与信号频率成正比,交流信号频率越高,电感呈现的阻抗越大;电感的电感量越大,对交流信号的阻抗越大。
2、电感具有阻止电流变化的特性,流过电感的电流不会发生突变,根据电感的特性,在电子产品中常作为滤波线圈、谐振线圈等。

电感的基本工作特性示意图
电感的功能及作用
1、电感的滤波功能
LC滤波电路
在电感滤波中,纹波系数与负载电阻成正比,另一方面,在电容滤波中,它与负载电阻成反比,因此如果将电感滤波与电容结合起来,纹波系数将几乎与负载滤波无关。它也被称为电感输入滤波电路、扼流输入滤波电路、RC滤波电路。
在该电路中,扼流圈与负载串联,为交流分量提供高电阻,并允许直流分量流过负载。负载两端的电容并联连接,过滤掉流过扼流圈的任何交流分量。通过这种方式,就可以得到整流,并通过负载提供平滑的直流电。

LC滤波电路示意图
电感滤波电路
这种类型也叫做扼流过滤电路,由插在整流器和负载电阻R之间的电感组成。整流包含交流分量和直流分量。当输出通过电感时,为交流分量提供高电阻,而对直流分量没有电阻。因此整流输出的交流分量被阻断,只有直流分量到达负载。

电感滤波示意图
2、电感的谐振功能
电感通常和电容并联构成LC谐振电路,主要用来阻止一定频率的信号干扰。
天线感应射频信号,经电容Ce耦合到由调谐线圈L1和可变电容CT组成的谐振电路,经L1和CT谐振电路的选频作用,把选出的广播节目载波信号通过L2耦合传送到高频放大器。
图中的黄色圈起来的部分为CT、L1构成的谐振电路进行调谐选台。

电感谐振功能图
3、LC串联、并联谐振电路
LC串联谐振电路
将电感与电容串联,可构成串联谐振电路,如下图所示。
该电路可简单理解为与LC并联电路相反。LC串联电路对谐振频率信号的阻抗几乎为0,阻抗最小,可实现选频功能。电感和电容的参数值不同,可选择的频率也不同。

LC串联谐振电路
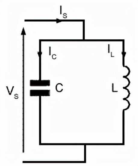
LC并联谐振电路
电感与电容并联能起到谐振作用,阻止谐振频率信号输入。电感对交流信号的阻抗随频率的升高而变大。电容的阻抗随频率的升高而变小。
电感和电容并联构成的LC并联谐振电路有一个固有谐振频率,即共谐频率。
在这个频率下,LC并联谐振电路呈现的阻抗最大。利用这种特性可以制成阻波电路,也可制成选频电路。

LC并联谐振电路
电感的应用
电感的两个主要应用领域是电力电子和射频电路。电感是各种DC-DC转换电路以及LC调谐振荡的射频电路中必不可少的元器件。下面,我将从这两个方面举个例子。
1、DC-DC转换电路
DC-DC转换电路或者开关稳压器用于几乎所有的电子设备中,因为在直流电压的升压和降压期间具有高效率,下面是用于降低直流电压的降压转化器的简化图。
在实际应用中,在一些DC-DC转换电路中也常用晶体管来代替二极管来进行同步整流。

降压转换电路示意图
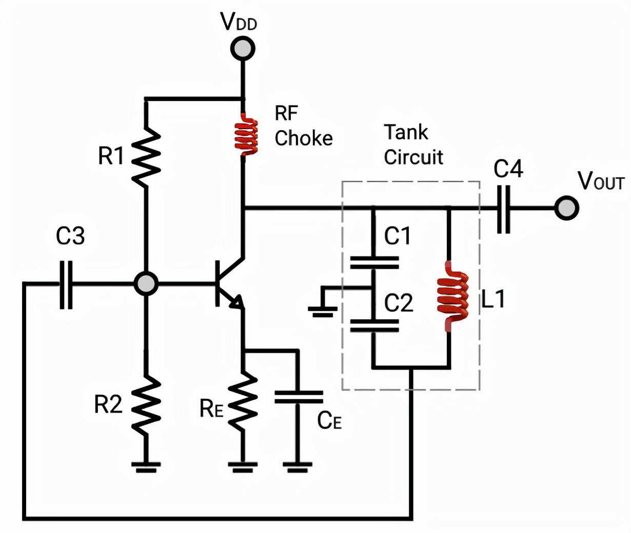
2、射频电路
电感用于各种射频电路,包括滤波器、振荡器等。以下图为例,是连接在单级晶体管放大器的集电极和基极之间的LC谐振电路。
放大器是必不可少的,因为LC电路本身会由于组件的寄生电阻而产生阻尼振荡。振荡电路中的放大器确保无阻尼振荡。
要选择射频扼流圈,需要选择自谐振频率(SRF)接近需要扼流圈的频率的电感。这是因为电感的阻抗在其自谐振频率处最大。
对于LC电路选择电感,自谐振频率要比工作频率高很高,还必须考虑电感的容差,不然会导致频率选择出现不必要的偏移。

振荡电路
当然,电感的应用还有很多,不仅仅只有我说的这些。





















