
对于普通人来说防爆箱可能并没有什么分别,还有并不精通这个行业的人不认识防爆箱,但是对于专业人来说,防爆箱也是有型号的,每种型号的防爆箱其实功能都不一样,比如增安型防爆接线箱和隔爆型防爆接线箱。增安型防爆接线箱和隔爆型防爆接线箱两者有什么分别呢?
要区分两种性质首先我们了解两者不同场所区域使用。
防爆区域的区分:
按场所中存在物质的物态的不同,将危险场所划分为爆炸性气体环境和可燃性粉尘环境。按场所中危险物质存在时间的长短,将两类不同物态下的危险场所划分为三个区,即:对爆炸性气体环境,为0区、1区和2区;对可燃性粉尘环境,为20区、21区和22区。
1、爆炸性气体环境
—2000标准中规定:
0区:爆炸性气体环境连续出现或长时间存在的场所。
1区:在正常运行时,可能出现爆炸性气体环境的场所。
2区:在正常运行时,不可能出现爆炸性气体环境,如果出现也是偶尔发生并且仅是短时间存在的场所。
在此,“正常运行”是指正常的开车、运转、停车,易燃物质产品的装卸、密闭容器盖的开闭,安全阀、排放阀以及所有工厂设备都在其设计参数范围内工作的状态。
2、可燃性粉尘环境
—2000标准中规定:
20区:在正常运行过程中可燃性粉尘连续出现或经常出现,其数量足以形成可燃性粉尘与空气混合物和/或可能形成无法控制和极厚的粉尘层的场所及容器内部。
21区:在正常运行过程中,可能出现粉尘数量足以形成可燃性粉尘与空气混合物但未划入20区的场所。
该区域包括,与充入或排放粉尘点直接相邻的场所、出现粉尘和正常作业情况下可能产生可燃浓度的可燃性粉尘与空气混合物的场所。
22区:在异常条件下,可燃性粉尘云偶尔出现并且只是短时间存在、或可燃性粉尘偶尔出现堆积或可能存在粉尘层并且产生可燃性粉尘空气混合物的场所。如果不能保证排除可燃性粉尘堆积或粉尘层时,则应划分为21区。
从防爆箱的材质来分析:
按材质来说可以把防爆箱分为增安型防爆箱跟隔爆型防爆箱。决定这个防爆等级主要是根据材质的类型跟制作工艺来决定的。
增安型防爆箱的材质主要有:增安型不锈钢防爆箱,增安型工程塑料防爆箱,增安型铝合金防爆箱等目前本公司主要是以这三款为增安型控制箱的主要材质。
隔爆型防爆控制箱的材质有不锈钢材质,铝合金材质,碳钢材质等这些材质做成的隔爆型防爆控制箱区别于增安型控制箱的地方在于箱体面板多了一个隔爆面。
这就是从外观区别增安型防爆控制箱跟隔爆型防爆控制箱的地方。简单来说要区别增安型跟防爆型从外观可以分辨,还有一个就是按照防爆标准来分辨:那就是控制箱内部只要装有电器元件的就必须使用隔爆型控制箱,没有电器元件的控制箱可以采用增安型控制箱来达到防爆要求。
简单的来说呢:防爆有两个原则,隔爆型箱体加增安型元件,第二:增安型箱体加隔爆型元件。所以说防爆控制箱属于复合型控制箱。

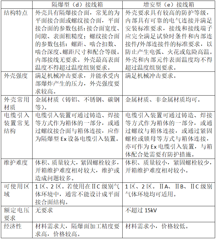
隔爆型接线箱与增安型接线箱的主要特点对比
防爆接线箱是用于爆炸危险场所线路过渡连接的装置,其内部通常安装有端子排、接地螺栓(钉),箱体上配有电缆引入装置,电缆引入装置分为和箱体一体的电缆引入装置,或者是可以安装的Ex电缆引入装置。防爆接线箱最常见的防爆型式为隔爆型和增安型,这两种防爆接线箱主要特点如下表:

由上表可知,增安型接线箱具有加工难度小、防护和防腐性能好、安装及维护可操作性好、以及经济性好等特点。而对于在目前多数现场使用的隔爆型接线箱,存在以下一些安装和使用的问题。
对于电缆引入装置作为箱体一部分的隔爆型接线箱,为了方便与电缆保护管等元件连接和安装,部分电缆引入装置安装压紧元件的内螺纹规格为管螺纹(即G螺纹),该螺纹不是隔爆螺纹。
对于隔爆型接线箱在使用和维护过程中安装的Ex电缆引入装置、Ex设备封堵件或Ex设备螺纹式管接头等Ex元件,这些防爆元件和箱体之间的配合螺纹为隔爆螺纹,需要满足螺纹接合面的参数要求。
一般地,Ex元件与箱体之间的螺纹为公制螺纹或NPT螺纹,但如果采用管螺纹(即G螺纹),其自身的结构特点导致其试验很难满足现行隔爆型标准的要求,同时,螺纹接合面在维护时,由于会带来密封性能降低,或为了密封性能而降低防爆性能等风险。




















