对于电池应用,相信大家并不陌生,这类应用中电池寿命的长短将直接影响用户体验,如何在保证产品频繁使用的同时尽量延长电池的使用时间就成为很关键的问题。电子产品不管是在关机或者睡眠的时候,芯片都会从电池抽取一部分电流,减少这部分电流的消耗量将会提高电池的使用时间和寿命,这里提到的两个电流即关断态电流和静态电流,这是绝大部分电源管理芯片都很重要的两个规格指标。
这篇文章将通过一颗超低静态电流升压转换器(MP28600)作为例子,来阐述:
1、什么是静态电流/关断电流;
2、这两种电流是如何产生的;
3、这两种电流之间的区别;
4、对实际电子产品应用过程中的影响;
常见消费电子产品电池类型
电池寿命对于消费电子产品尤其关键,这类电池一般功率较小,电池输出电压也比较低,例如1.5V(单节AA电池)。电池后端电路模块或者芯片一般都需要高于电池输出的电压作为工作电压,为了实现从低电压(电池输出)到高电压(后级电路/芯片输入)的转换,升压芯片通常会被采用。
图片1展示了常见的一些电池类型,包括圆柱型电池,纽扣电池和手机/平板电池(非标)。

图1:常见电池类型
表1展示了对应电池类型的典型输出电压。
表1:常见电池类型和典型输出电压

电池类型的选择取决于不同的电压要求和形状尺寸,我们可以看到这几类电池最高的输出电压仅仅为3.7V,这对于很多应用是不够的,因此升压芯片就显得至关重要了。
升压转换器
MPS提供丰富的同步升压转换器可以应用于各种不同类型的电池应用场景。这篇文章将用MP28600,一颗超低静态电流(600nA)同步升压转换器(封装)作为例子,来阐述静态电流和关断电流之间的区别以及如何影响实际应用。
关断电流(ISD)
关断电流是芯片从电池抽取的电流,这种电流流动发生于当芯片处于关断状态但仍然和电池保持连接的情况下。如下图,当芯片使能为低(0V),电池输出电压为3V,芯片输入端测得的电流即为关断电流。

图2:测量关断电流
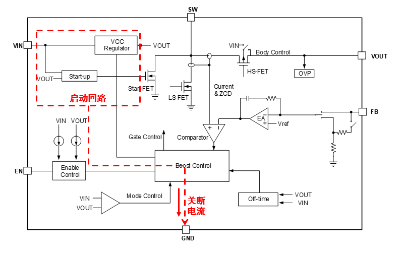
也许你会感到奇怪,为什么芯片关掉了之后仍然会从电池端抽取并消耗电流呢?这是因为芯片某些内部电路例如连接输入端的启动回路会出现漏电至接地端,这部分漏电会继续消耗来自电池的电流。

图3:芯片内部功能模块-关断电流
以现实生活实际应用为例,如果我们从网上或者商城买的电子产品,在商家库中存放时间过长,那么消费者拿到手中之后可能会无法开机,这是因为当产品关机的时候,内部芯片实际上会继续从电池抽取或者消耗一部分电流,如果电池出现过度放电,会导致电池电极材料溶解,在没有保护的情况下,电池会发生不可逆的损坏导致产品可能再也无法成功开机。
静态电流(IQ)
静态电流是芯片从电池抽取消耗的电流,在芯片使能但没有进入开关状态或者空载的情况下。静态电流有时候又称为工作静态电流,待机电流,睡眠模式电流等等。
如下图(图4),当芯片(MP28600)使能为高(5V),芯片和电池保持连接,当芯片处于非开关状态或者空载的情况下,从输入端测得的电流即为静态电流。

图4:测量静态电流
芯片在上述状态下,内部部分功能电路会一直处于工作状态来维持一些最基本的内务功能,这个内务便会持续消耗来自电池端的电流,例如图5所示的控制回路。

图5:芯片内部功能模块-静态电流
举个例子,下图(图6)是一个安防报警系统,这个系统的目的是检测物体或者灾害,当灾害发生的时候系统会报警,但是绝大部分的时间灾害都不会发生,因此这个系统99%的时间都会处于待机状态,不能关机,一旦情况发生,报警系统会立即从待机模式醒来并且通过蜂鸣器报警。在待机状态下,芯片内部会需要电流维持基本电路功能,消耗的静态电流越小,那么系统可以待机的时间就会越长。

图6:安防报警系统
这篇文章通过MP28600,一颗超低静态电流规格的同步升压转换器,来描述了静态电流和关断电流之间的区别,通过降低这两种电流,可以提升系统效率的同时并有效延长电池的使用寿命。随着电子产品越来越智能和多样化并伴随着物联网,5G,新能源,工业物联的兴起,更高效的电源管理变得至关重要。
MPS提供丰富的电源管理芯片,可以满足各种应用场景的需求。(买电子元器件就上唯样商城)




















