一、施工准备
(一)技术准备
1、依据岩土工程勘察资料,对于无成熟施工经验的图层,必须要进行加固土室内配合比试验,依据设计施工图和环境调查资料分析,编制施工组织设计,编排搅拌桩的施工顺序,通过试桩确定最佳水泥掺量,确定水泥土搅拌桩施工工艺参数;
(二)材料准备
1、水泥应优先选用型,进场水泥应有产品合格证、出厂检测报告并按规定进行抽样复试合格;
2、水:使用自来水或不含有害物质的洁净水。
3、外加固化剂、外掺剂通过试验确定。
(三)场地准备
1、清表及原地面整平:首先路基地面清表处理,在开挖表土后彻底清除地表、地下的石块、树根块等一切障碍物;同时应清除高空障碍物;路基两侧必须开挖排水沟,以保证在施工期间不被水浸泡;现场施工作业到达“三通一平的”要求;
2、桩位放样:根据测量放出平面布置桩图;并根据布桩图现场布桩桩位用断头涂刷红油漆的小木桩标定。
(四)设备准备
1、设备进场:认真检查搅拌桩机的主要技术性能(包括桩机的加固深度、成桩直径、桩机转速计浆泵压力和送浆能力等)。搅拌头直径误差不大于5mm,喷浆口直径不宜过大,应满足喷浆要求,从而确保所用桩机能满足施工段的施工准备。
2、泥浆搅拌机的性能,功率应符合设计及规范要求,其搅拌量应至少满足施工一根桩所需要的泥浆量;
3、水管、滤网、储浆池、比重计等应满足施工要求;
二、深层搅拌桩施工工艺流程图

三、施工工艺
1、桩机就位、调平
深层搅拌桩机开行达到指定桩位对中、调平,当地面起伏不平时应调整机架的垂直度,使桩机底盘水平、导向架竖直以保证搅拌桩的垂直度偏差不得超过1%,桩位偏差不大于50mm。
2、预搅下沉
深层搅拌机及相关设备运转正常后,启动搅拌机电机,放松起重机钢丝绳,使搅拌机沿导向架切土搅拌下沉切土,下沉速度控制在1m/min左右,可由电机的电流监测表控制工作电流不应大于10A,至设计加固深度。
3、制备水泥浆
深层搅拌桩机预搅下沉到一定深度后,开始制拌水泥浆,水泥浆才采用制备采用普通硅酸盐水泥,级,严禁使用快硬型水泥,所用水泥必须要筛,水泥浆拌和时间不得少于5-10min,制备好的泥浆不得离析、沉淀且比重符合设计要求,搅拌好的水泥浆应经过加筛过滤储浆池,每个储浆池必须配备专门的搅拌机具进行搅拌,水泥浆存放时间不得超过2h,否则予以废弃,水泥浆应严格按照设计及实验室配合比进行拌和,浆液配比水泥:清水=1:0.45-0.55,待压浆时倾入集料斗中。
4、提升喷浆搅拌
深层搅拌桩机到达设计深度后,开启灰浆泵待泥浆到达出浆口后,先喷浆搅拌30S,在水泥浆与桩端土充分搅拌后,再开始提升搅拌头,边喷浆、边旋转、边提升直至设计桩顶标高。在提升过程中应控制喷浆速率与提升速度相协调,以确保水泥浆沿桩长均匀分布,搅拌提升速度一般应控制在0.5m/min,注浆压力控制在0.5-1.0Mpa;在成桩过程如遇到故障停止喷浆时,应在12h采取补喷措施,补喷重叠长度不小于1.0米;
5、沉钻复搅
再次沉钻进行复搅,复搅下沉速度可控制在1m/min。如果水泥掺入比较大或因土质较密在提升时不能将应喷入土中的水泥浆全部喷完时,可在重复下沉搅拌时予以补喷。但应注意喷浆的均匀性。
6、重复提升搅拌
边旋转、边提升,重复搅拌至桩顶标高,并将钻头提出地面,以便移机施工下一根桩。至此,完成一根桩的施工。
7、移位
开行深层搅拌桩机至新的桩位,重复1~6步骤,进行下一根桩的施工。
8、清洗
当一施工段成桩完成后,应即时向集料斗中注入适量清水,开启灰浆泵,将全部管道中的残存水泥浆,冲洗干净并将附着于搅拌头上的土清洗干净。
四、施工要点
(一)正确使用深层搅拌机
1、当搅拌机的入土切削和提升搅拌负荷太大、电动机工作电流超过额定时,应降低提升或下降速度或适当补给清水,如发生卡钻、停钻现象,应立即切断钻机电源将搅拌机强制提出地面重新启动,不得在土中启动。
2、电网电压低于350V时,应暂停施工以保护电机。
3、确保路面坚实平整,钻机行走稳定。
4、开挖样槽,由于水泥土墙是由水泥土桩密排布置,桩的密度很大,施工中会出现较大的涌土现象,即在施工桩位处土体涌出高于原地面,这为桩顶标高控制及后期混凝土冠梁施工带来麻烦。因此在水泥土墙施工前应在成桩施工范围开挖一定深度的样槽,样槽宽度可比水泥土墙宽300~500mm,深度应根据土的深密度等确定,一般可取桩长的1/10.
5、施工前应清楚搅拌桩施工范围内的一切障碍,如旧建筑基础、树根、枯井等以防止施工受阻或成桩偏斜。当清除障碍范围较大或深度较深时,应做好覆土压实工作,防止机架倾斜,
6、机架垂直度控制,机架垂直度是决定成桩垂直度的关键,因此必须严格控制垂直度在1%范围内,控制方法采用在钻杆垂直两个方向分别安装经纬仪,控制其钻杆的垂直度。
五、成桩质量控制点
1、工艺性试桩
在工程正式投入施工前应进行工艺性试桩,根据工艺性试桩确定各项施工技术参数,其中应包括:
搅拌桩机钻进深度、桩底、桩顶或喷、停浆面标高;
搅拌机提升速度与浆泵流量的匹配;
每米桩长或每根桩的送浆量、浆液到达喷浆口的时间;
2、施工参数与质量标准
深层搅拌桩采用级水泥,搭接长度为150mm,水泥掺入比为被加固湿土重的12%--15%,水灰比为0.45-0.55,搅拌桩垂直度偏差不得大于1%,桩位偏差不得大于50mm,桩径偏差不得大于4%;
3、施工浆液拌制及管理
水泥浆液应按设计及工艺试桩配合比严格控制,每根桩所需水泥浆液一次单独拌制完成;制备好的泥浆不得离析,停滞时间不得超过2h,否则予以废弃,浆液倒入时应加筛过滤,以免浆内结块,损坏泵体。供浆必须连续,搅拌均匀,一旦因故停浆,为防止短装和缺浆,应使搅拌机钻头下沉停浆面以下1.0m,待恢复供浆后再喷浆提升。如因故停机超过3h,应拆除输浆管路,清洗后备用,以防止浆液结硬堵管。
4、施工技术
搅拌桩施工必须坚持四喷四搅的操作顺序,且喷浆搅拌时,搅拌头提升速度不宜大于0.5m/min,钻头每转一圈提升量以1.0-1.5cm为宜,最后一次提升搅拌宜采用慢速提升,当喷浆口达桩顶标高时,宜停止提升,搅拌数秒,以保证桩头均匀密实。搅拌桩预搅下沉时不宜冲水,当遇到硬粘土层下沉过慢时,可适当冲水,水泥搅拌桩应连续搭接施工,相邻桩施工间隔不得超过12h,如果因特殊原因造成搭接时间超过12h,应对最后一根桩先进行钻孔预留出榫头,以待下一批桩的搭接,如间隔时间过长,超过24h与下根桩无法搭接时,需采取局部补桩或注浆措施。
5、施工安全
当发现搅拌机的入土切削和提升搅拌负荷太大及电机工作电流超过额定值时,应减慢升降速度或补给清水,发生卡钻、蹩车等现象时应切断电源,并将搅拌机强制提升出地面,然后再重新启动电机,当电网电压低于350V时,应暂停施工,以保护电机。
6、钻头及搅拌叶检查
经常性、制度性地检查搅拌叶磨损情况,当发生过大的磨损时,应及时更换或修补钻头,钻头直径偏差应不超过0.3%。
7、试块制作
一般情况下,每一台班应做一组试块(三块),试模尺寸为70.7,试块水泥土可在第二次提升后的搅拌叶边提取,按规定的养护条件进行养护。
8、成桩记录
施工过程中必须及时做好成桩记录,不得事后补记或事前先记,成桩记录应反映真实施工状况。成桩记录主要内容包括:水泥浆配合比、供浆状况、搅拌机下沉及提升时间、注浆时间、停浆时间等。
六、成桩质量验收标准
深层搅拌水泥土桩的质量检验标准如下表所示。

水泥土桩应在施工后一周内进行开挖检查或采用钻孔取芯等手段检查成桩质量,若不符合设计要求,应及时调整施工工艺;
水泥土桩应在设计开挖龄期采用钻芯法检测墙身完整性,钻芯数量不宜少于总桩数的1%,且不少于5根;并应根据设计要求取样进行单轴抗压强度试验;
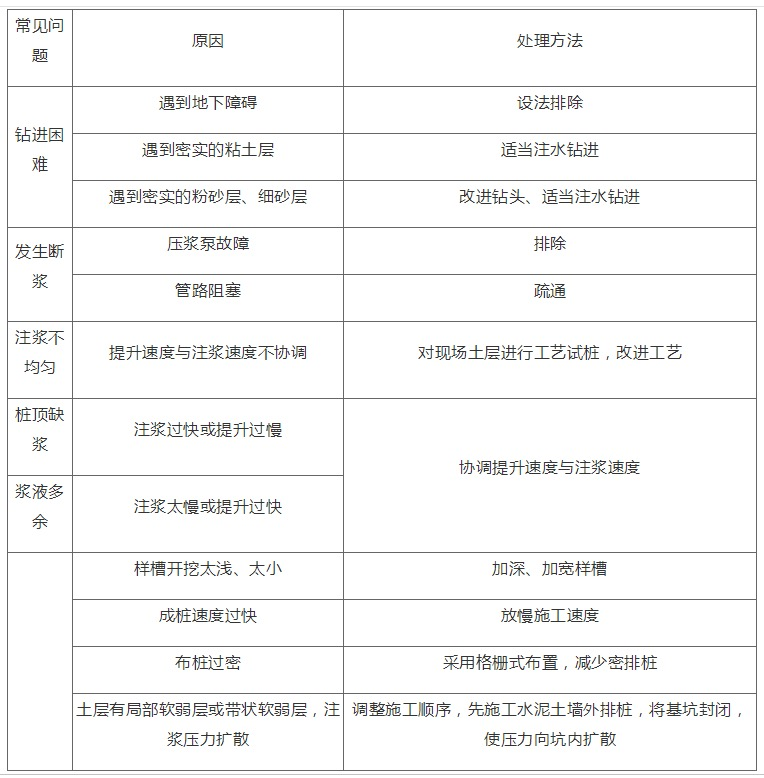
水泥土墙施工中常见问题及处理方法




















