大家好,我是李工。
大家都知道,在交通规则中,酒驾是违法的,通常情况交警会让呼一口气,就可以检测有没有酒驾;如果发生火灾,会有报警器提醒;家中燃气泄漏也会有报警器,其实这靠的都是它--气敏电阻。
今天我就来详细谈一谈气敏电阻。
什么是气敏电阻?
气敏电阻器是利用金属氧化物半导体表面吸收某种气体分子时,会发生氧化反应或还原反应而使电阻值发生改变而制成的电阻器。
通常,气敏电阻器是将某种金属氧化物粉料添加少量铂催化剂、激活剂及其他添加剂,按一定比例烧结而成的半导体器件。它可以把某种气体的成分、浓度等参数转换成电阻变化量,再转换为电流、电压信号。它常作为气体感测元件制成各种气体的检测仪器或报警器产品,如酒精测试仪、煤气报警器、火灾报警器等。
气敏电阻器通常由4根引脚,其中2根是电极,2根为加热丝引脚。常温型气敏电阻不用加热丝,所以一般是2根管脚。

气敏电阻实物图

气敏电阻电路图

气敏电阻电路图
气敏电阻分类
按原理分类:
电阻式:使用最多的一种,一般用氧化锡、氧化锌等金属氧化物材料制作;
非电阻式:为半导体器件。
按气体分类:
N型:检测甲烷、一氧化碳、天然气、煤气、液化石油气、乙炔、氢气等气体时其电阻值减小;
P型:检测可燃气体阻值变大,而检测氧气、氯气及二氧化碳其阻值减小。
按国产分类:
直热式:加热丝和测量电极一同烧结在金属氧化物半导体管内;
旁热式:陶瓷管为基层,管内加穿热丝,管外侧有两个测量极,测量极之间为金属氧化物气敏材料。
气敏电阻工作原理
气敏电阻和其他敏感电阻都不同的是,气敏电阻材料都是不固定的。例如:氧化锡、氧化锌、三氧化二铁、氧化镁、氧化镍、钛酸钡等等这些材料。检测的方式都是固定,用特殊的气体与被测气体发物理或者化学上反应,使得在电阻方面表现出它明显的一个差异来,这种差异越明显、灵敏度越高,我们通过电路的设计将电阻的信号转化为电压或者电流的信号传递给芯片作出一个处理,最后直观的显示出我们想要了解的数值,或者达到某个阈值就报警了。

气敏电阻测量电路
气敏电阻的特征
如下图所示,为气敏电阻的灵敏度温度特性曲线图,当温度升高时,气敏电阻的灵敏度会上升,但达到某一个温度,气敏电阻的灵敏度就会下降,所以说气敏电阻有一个最佳灵敏度。

气敏电阻灵敏度-温度特性曲线
如下图所示,同一浓度下的不同气体,气敏电阻的阻值变化是不一样,同一气体不同浓度下的电阻值也是不一样,这也是气敏电阻与其他敏感电阻不同的地方。

气敏电阻-气体浓度特性曲线
气敏电阻器的主要参数
1.加热功率
它是加热电压与加热电流的乘积。
2.允许工作电压范围内
在保证基本电参数的情况下,气敏电LTC3411AEMS阻器工作电压允许的变化范围。
3.工作电压
它是指工作条件下,气敏电阻器两极间的电压。
4.加热电压
它是指加热器两端的电压。
5.加热电流
它是指通过加热器的电流。
6.灵敏度
它是指气敏电阻器在最佳工作条件下,接触气体后其电阻值随气体浓度变化的特性。如果采用电压测量法,其值等于接触某种气体前后负载电阻上的电压降之比。
7.响应时间
它是指气敏电阻器在最佳工作条件下,接触待测气体后,负载电阻的电压变化到规定值所需的时间。
8.恢复时间
它是指气敏电阻器在最佳工作条件下,脱离被测气体后,负载电阻上的电压恢复到规定值所需要的时间。
气敏电阻器的功能应用
气敏电阻的应用十分广泛,常作为气体感测元件,制成各种气体的检测仪器或报警器产品:
1、测饮酒者呼气中酒精量的气敏电阻传感器;
2、测量汽车空燃比的氧气传感器;
3、家庭和工厂用的煤气泄漏传感器;
4、用作预防建筑材料着火产生有毒气体的传感器;
5、下水道坑内的沼气警报器。
6、化工生产中气体成分的检测与控制
7、煤矿瓦斯浓度的检测与报警;
8、环境污染情况的监测;
9、燃烧情况的检测与控制等。

酒驾检测仪

便携式气体检测仪

燃气泄漏报警器
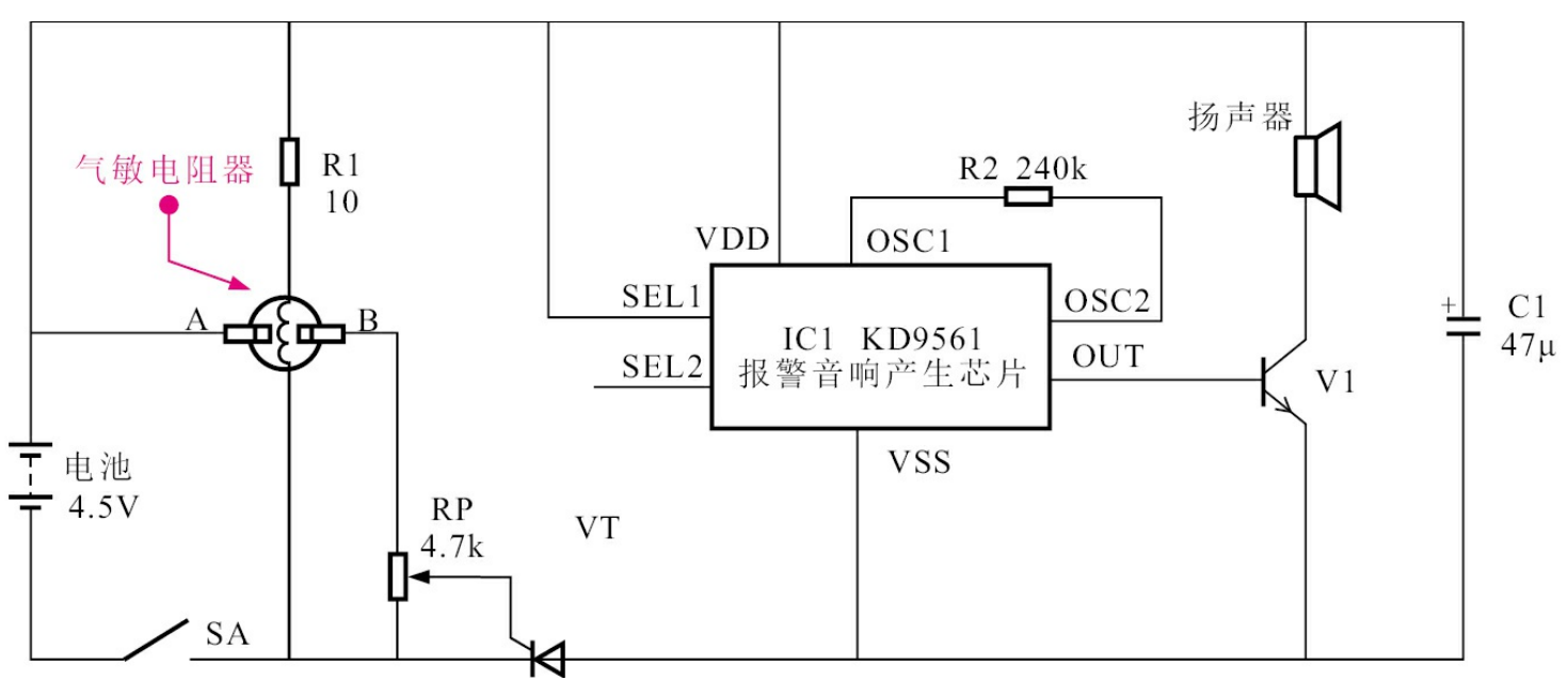
煤气泄露检测报警电路
如下图所示,它是由气敏传感器、晶闸管和报警音响产生的芯片等器件构成的。

煤气泄漏检测报警电路
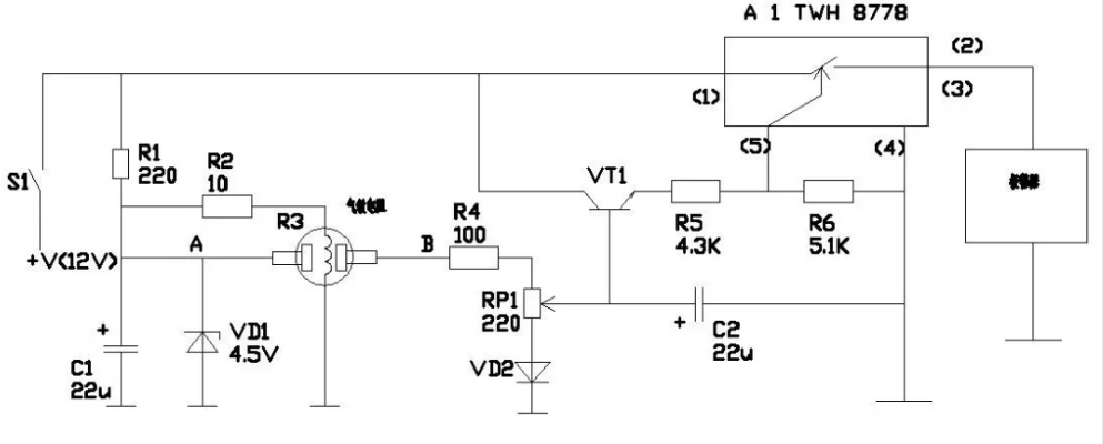
烟雾检测电路
烟雾检测电路由气敏电阻器R3和电阻器R1、R2组成。气敏电阻器在未检测到烟雾时,其A、B两端之间的电阻很大,这样加到VT1基极的直流电压很低,VT1处于截止状态,电路处于待警状态。
当烟雾到一定的浓度时,R3的A、B两端间电阻下降,这时直流工作电压+V通过R1与R3的A和B端内阻、R4、RP1加到VTI基极,VT1基极直流电压升高,VT1饱和导通,VT1发射极输出的直流电压通过R5、R6分压后加到A1的⑤脚,使A的⑤脚为高电平,A1内电路中的“电子开关”接通,即A1的①、②脚之间接通,这样直流工作电压+V经闭合的S1、A1的①、②2脚,加到高响度报警器上,报警器发出高响度声响,提示出现烟雾。

烟雾检测报警器
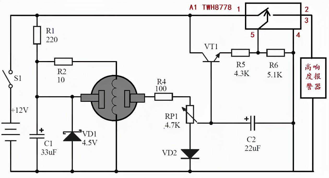
火灾报警器电路
当电源开关S1接通后,电路处于自动检测报警的工作状态。
烟雾检测电路由气敏电阻器R3和电阻R1、R2组成。气敏电阻器在未检测到烟雾时,其A、B两端之间的电阻很大,这样加到VT1基极的直流电压很低,VT1处于截止状态,电路处于待警状态。
当烟雾到一定的浓度时,气敏电阻器R3的A、B两端间电阻下降,这时直流工作电压+V通过R1与R3的A和B端内阻、R4、RP1加到VT1的基极,VT1基极直流电压升高,VT1饱和导通,VT1发射极输出的直流电压通过R5和R6分压后加到A1的5脚,使A1的5脚为高电平,A1内电路中的电子开关接通,即A1的1脚和2脚之间接通,这样直流工作电压+V经闭合的S1、A1的1脚和2脚,加到高响度报警器上,报警器发出高响度声响,提示出现烟雾。

火灾报警电路
气敏电阻识别
气敏电阻器的表面标注有相关的参数,可根据型号中各字母或数字的意义识读气敏电阻器的参数。
主符号MQ:气敏电阻;
字母:例如:K、J、Y等,不同的字母表示不同的用途或者特征。
序号:数字或字母与数字混合,主要是区别电阻器的外形尺寸及性能参数。

气敏电阻参数识别方法

气敏电阻标识识别图
气敏电阻如何测好坏?
不同类型气敏电阻器可检测的气体类别不同。检测时,应根据气敏电阻器的具体功能改变其周围可测气体的浓度,同时用万用表检测气敏电阻器,根据数据变化的情况判断好坏。
如下图所示,气敏电阻器正常工作需要一定的工作环境,判断气敏电阻器的好坏需要将其置于电路环境中,满足其对气体的检测条件后再进行检测。

气敏电阻检测电路
在直流供电条件下,气敏电阻器根据敏感气体(这里以丁烷气体为例)的浓度变化,阻值发生变化,可在电路的输出端(R2端)检测电压的变化进行判断。检测前,首先搭建电路的检测环境。
将气敏电阻接入电路中,将万用表的黑表笔搭在接地端,红表笔搭在电路输出端,观察万用表的指针指示位置,识读当前的测量值。

万用表检测气敏电阻
保持万用笔的红黑表笔不动,按下打火机,使打火机气体出口对准气敏电阻,观察指针的指示位置,读取当前测量值。

万用表检测气敏电阻
根据实测结果可对气敏电阻器的好坏作出判断:将气敏电阻器放置在电路中,气敏电阻器检测到气体浓度发生变化时所在电路中的电压参数也应发生变化,否则,多为气敏电阻器损坏。




















