大家好!最近难得空闲,本人制作了一款大功率电阻负载机,是采用单片机检测技术,机内负载自动选择,最大带载功率3000W。可以CV恒压模式,CC恒流模式,模式自动识别,还可以测试电池容量Ah和计算当前用电电量Wh。经过使用,我这个电阻负载与市场的电子负载基本不分上下。关键是价廉物美,一台1500W的电子负载需要上万元,我的电阻负载3000W只要几百元成本,关键是常规使用效果差不多。

本机工作原理:分段式自动切换,分四档控制,打开点12.5V,25.0V,50.0V100V,关闭点10.5V,22.0V,47.0V,关闭与打开留有间隙,以免继电器在一个控制点不停的开关切换,这是靠检测输入电压,来控制康铜丝的不同的电压匹配不同的电阻,这是初调环节,紧接着就是精密调节,利用用户给定的参数,电压设定和电流设定参数,使用全世界公认的PID算法(稳压,稳流),利用单片机里面的PWM模块1024级的精确控制,从而做到输出值与用户设定值完全相等。
本机使用效果:在使用时,电压与电流都是0.1的变化率,不会大跨步的改变,本单片机PWM控制精度是10位,即是1024,电压分辨率99.9/1024=0.0975,电流分辨率30.0/1024=0.0292,所以分辨率0.1,是完全可以的。
通俗的讲:意思是你输入一个电压值和电流值,开机,首先单片机判断是不是满足工作条件(设定电压值=输入电压值,设定电流值=工作电流值),工作电流缓慢上升,边工作边判断电压和电流,看看谁先到达极限条件,谁就开始PID算法控制(稳压和稳流),一直PID(稳压和稳流)持续下去,直到设定电压值=输入电压值,设定电流值=工作电流值,PID停止工作。
CV恒压模式:设定一个低于输入电压的电压值,本电阻负载工作在0-30.0A任意一个调整点上,直到输入电压等于你的设定电压,工作电流线性的慢慢变为0A,停止工作。
CC恒流模式:输出电流设定一个0-30.0A任意一个值,一直恒流稳定的工作,直到输入电压等于你的设定电压,工作电流线性的慢慢变为0A,停止工作。
CV,CC两种模式自动识别,自动切换。支持在线设定电压停止和设定电流调整
电阻负载的用途:几乎所有的电源产品的测试都需要用到电阻负载,尽管用一个简单的固定电阻就能对指定的电源进行测试和老化测试,但要对电源产品进行完整参数的测试,有多种工作模式的电阻负载还是必不可少的,因为它能模拟一个参数可任意变化的负载,从而可测试电源在各种普通状态和极限状态下的表现。蓄电池也是电源,蓄电池的放电和放电测试也是免不了指定放电参数,以免电池受到伤害。
显示屏显示:

接通板子电源

再接通输入电源或者电池,机器处于停止状态



这是工作在CC恒流模式
分享电路原理图

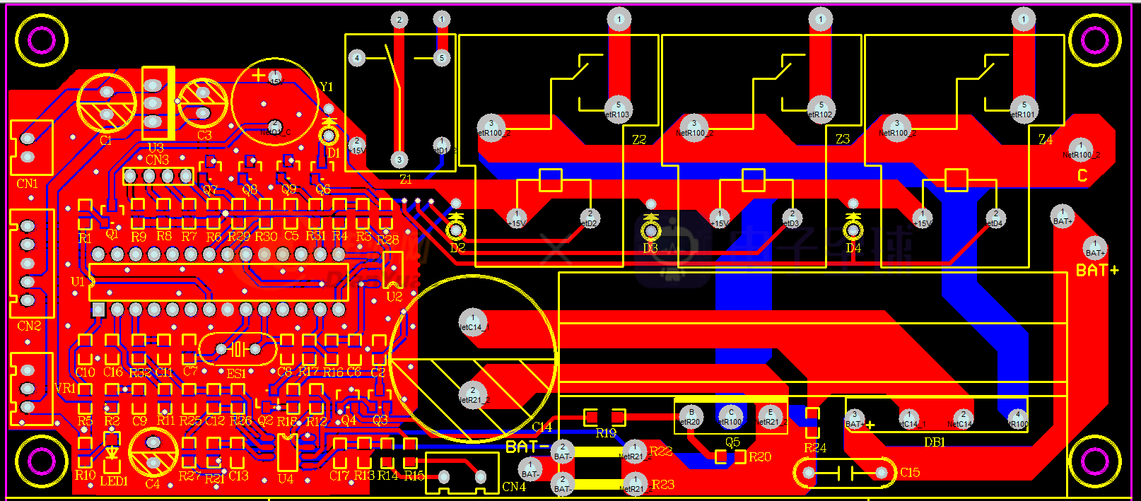
PCB图

我说一下关于显示屏,液晶LCD12864通用屏,不需要程序,插上即可工作,显示屏5V,中文字库,串口
主要参数:
输入电压:0-99.9V
输入电流:0-30.0A
最大功率:3000W
容量计算:0-655.35Ah
计算电量:0-6553.5Wh
接下来我把我的制作经过给大家讲解
首先准备材料,加热康铜丝,固定绝缘子,一只废弃的150W电洛铁套



开始制作电阻丝

洛铁套上到绕线机上

用直径用1.5mm的康铜丝,每段2米长度

显示屏接线


显示屏为LCD12864,中文字库,5V,串口模式工作


这是做好的板子
找来了一块木板子,先测试功能,成功后做几只外壳回来,装起来,大家别笑难看,只是测试各项功能

所有配件已经安装到木板上,供电找了一只220V/12V/35W铝壳开关电源,给板子供电

接下来开始线路连接,

线路已经接好了,通电试机,找来一台0-120V可调电源

接入输入电源

调校电压表,输入电压值与表头对应


紧接着调试电流表,输入电流与表头电流对应



电压电流表头调校完毕,开始测试程序运行,CC,CV自动识别,前面讲的很清楚,这里不重复了,如果在测试蓄电池容量时,可以先设定截止电压和想要的放电电流,再按开机键,可以计算电池Ah,同时计算蓄电池的Wh,三元锂电,磷酸铁锂,铅酸蓄电池都可以测试。
经过多次和各个点的电压电流测试,程序完全通过,下一步开始设计外壳,做几台外壳出来,自己或者大家用用,挺方便的




















